巴拿马《商法典》为投资者提供了多样化的商业实体选择,其中股份公司和有限责任公司是最受国际投资者青睐的两种形式。了解不同实体类型的法律特征和合规要求,对于在巴拿马开展商业活动至关重要。
 
股份公司的法律架构与治理要求
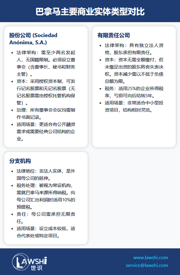
巴拿马股份公司需由至少两名发起人设立,对发起人的国籍或居住地无限制。公司章程需明确公司名称、经营范围、授权资本等基本要素。公司必须设立由董事长、秘书和财务主管组成的董事会,且所有会议均需制作书面记录。
【Lawshi专业解读】
巴拿马股份公司允许发行记名股票和无记名股票,但根据国际透明度标准,无记名股票需由授权托管机构保管。建议在章程中明确股票转让限制条款,以保持公司股权结构的稳定性。
有限责任公司的资本结构与税务处理
有限责任公司具有独立法人资格,其资本无需全额缴付,但未缴足出资的股东将丧失表决权。资本减少需以不低于负债总额为限。公司适用25%的企业所得税率,亏损可向后结转5年。
【Lawshi实务提示】
利润汇出需缴纳10%的预提税,但可通过适用税收协定降低税负。建议中国投资者充分利用中巴税收协定安排,优化跨境税务成本。
分支机构的常设机构认定与纳税义务
外国公司在巴拿马设立的分支机构被视为常设机构,需就巴拿马来源所得纳税。分支机构向母公司汇出利润时同样适用10%的预提税,这与子公司的税务处理存在显著差异。
市政登记与持续合规义务
在巴拿马城注册的企业需在取得工商许可后20天内完成市政登记,并依据公司规模、员工人数和业务类型缴纳年度市政税。登记文件包括公司章程、工商许可证等基本材料。
【Lawshi专属服务】
Lawshi可为客户提供巴拿马公司设立全流程服务,包括实体类型比选分析、章程定制、董事提名安排以及市政登记代理。我们特别注重帮助客户构建符合国际合规标准的公司治理结构。
实体选择的关键考量因素
投资者应在股份公司与有限责任公司之间进行审慎选择:股份公司更适合有公开融资需求的企业,而有限责任公司则更适于中小型投资项目。分支机构的设立成本较低,但母公司需承担无限责任。
巴拿马公司法律体系兼具灵活性和国际性,为投资者提供了良好的商业环境。成功的投资始于合适的法律架构设计,建议在进入市场前进行全面的法律和税务筹划。
2025年最新更新
最后更新时间:2025年8月6日 | 审核:Lawshi法律团队
值得关注的是,巴拿马政府于2025年第二季度宣布了对《商法典》中公司透明度条款的修订草案,旨在进一步加强公司实益所有权信息的登记与披露要求。新规要求所有在巴拿马注册的公司必须通过公共登记处电子平台及时更新最终受益所有人信息,并授权监管机构与符合国际标准的税务管辖区共享相关数据。此举旨在提升巴拿马公司治理的透明度和国际形象,预计新规将于2026年初正式生效。
此外,巴拿马工商部于2025年7月推出了全新的线上公司注册系统,显著简化了注册流程。新系统支持多语言填写和电子签名认证,将股份公司和有限责任公司的平均注册时间缩短至72小时内。同时,巴拿马政府宣布将市政商业注册证书的有效期从一年延长至两年,减少了企业的合规频次和成本,进一步优化了营商环境。
 
		
		
		
	