世识
首页

>

新闻资讯

秘鲁投资实体选择指南:有限责任公司与封闭式股份公司的深度解析

发布日期:2025年10月02日

来源:投资

涉及地区:秘鲁

在秘鲁开展商业投资,选择合适的法律实体形式是企业成功落地的关键第一步。有限责任公司和封闭式股份公司作为两种最受外国投资者青睐的企业形式,各自具有独特的法律特征和适用场景。深入理解这两种实体形式的区别与优势,能够帮助投资者做出更符合商业目标的决策。

秘鲁有限责任公司法律框架深度剖析

有限责任公司作为秘鲁中小型企业和外国投资者广泛采用的公司形式,以其灵活的管理结构和明确的责任限制而备受青睐。这一实体类型的法律定位在秘鲁《公司法》中有明确规定,为投资者提供了相对简化的治理框架。

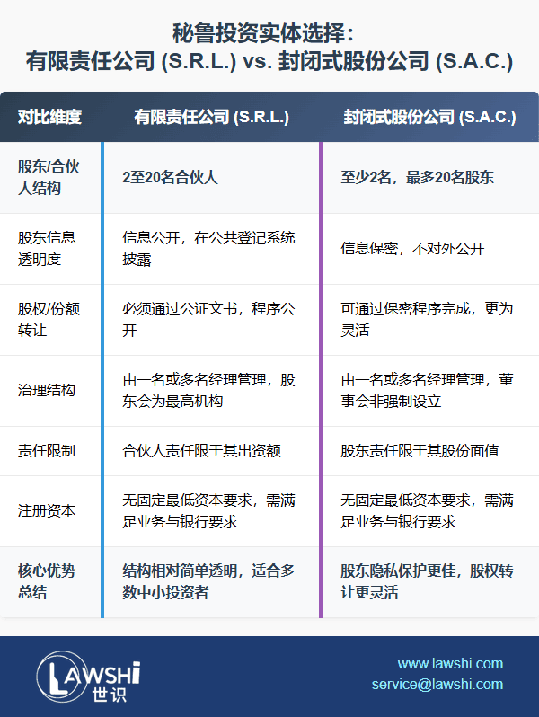
股东结构与责任限制是有限责任公司的核心特征。根据秘鲁法律规定,有限责任公司股东人数必须在2至20人之间,可以是自然人或法人实体。外国投资者完全有资格成为公司股东,享有与本地投资者同等的法律地位。股东责任仅限于其出资额,这一特征为投资者提供了重要的风险隔离保障。

注册地与市政许可的选择对公司的长期运营产生深远影响。虽然公司在国家公共登记署的注册是强制性要求,但注册城市的选择同样至关重要。利马作为秘鲁的首都和经济中心,凭借其完善的基础设施和行政框架成为多数投资者的首选。各市政府对经营许可和运营证照有着特定要求,投资者需要根据业务性质获取相应的市政经营许可证。

【Lawshi专业解读】

秘鲁有限责任公司的一个显著特点是其信息公开程度。与某些司法管辖区不同,秘鲁法律要求有限责任公司的所有股东信息都在公共登记系统中披露,股权转让必须通过公证文书完成,这一过程完全公开。对于注重隐私保护的投资者而言,这一特征需要在投资决策时慎重考量。

封闭式股份公司的法律特性与比较优势

封闭式股份公司是秘鲁另一种流行的商业实体形式,特别适合中小型企业和有特定治理需求的外国投资者。与有限责任公司相比,封闭式股份公司在股东信息保密性和股权转让灵活性方面具有明显优势。

股东隐私保护是封闭式股份公司的突出特点。与有限责任公司不同,封闭式股份公司的股东信息不对外公开,股权转让可以通过保密程序完成。这一特征为注重商业隐私的投资者提供了更高级别的信息保护,成为许多外国投资者选择这一形式的重要考量因素。

治理结构与决策机制方面,封闭式股份公司与有限责任公司较为相似。公司由一名或多名经理负责管理,这些经理由股东任命,可以是股东本人或第三方人士。股东会议作为最高治理机构,至少每年召开一次,决议通常以多数票通过,除非公司章程另有规定。

资本结构与出资要求体现了封闭式股份公司的灵活性。虽然法律没有规定固定的最低注册资本,但资本必须足够支持公司预期业务活动。出资可以以现金或实物形式进行,但需要在公司成立文件中进行适当估值和详细说明。

公司设立流程与合规要求

在秘鲁设立公司需要遵循系统化的流程,两种实体形式的设立步骤基本相同,但各自有着特定的合规重点。公司章程制定是整个过程的起点,该文件必须以西班牙语起草并经过公证,明确公司的名称、宗旨、股东出资和治理结构。

国家公共登记署注册是公司获得法人资格的关键环节。完成注册后,公司将获得唯一的登记号码,正式确立其法律实体的地位。这一过程通常需要2至4周时间,具体取决于文件的完整性和相关行政机关的工作负荷。

税务登记与市政许可是公司正常运营的前提条件。公司必须从秘鲁国家税务局获取税务登记号,并根据业务性质从所在市政当局获得经营许可证。这些登记和许可是公司开展开票、雇佣员工等基本商业活动的基础。

【Lawshi实务提示】

我们建议投资者在确定注册资本时,除了考虑公司业务需求外,还应咨询当地银行的开户要求。实践中,注册资本往往基于银行开户的最低要求确定。同时,建议预留充足的时间处理外国管理者的工作签证和居留许可,这些证照是外国公民在秘鲁担任管理职务的法定前提。

税务架构与合规义务

秘鲁的税务体系对两种公司形式均适用统一的规则,但不同行业的公司可能面临特殊的税务处理。公司所得税的标准税率为29.5%,针对应税收入征收。此外,向国内外股东分配股息时需缴纳5%的预提税。公司必须根据预估年度收入按月预付税款。

增值税与流转税是公司日常经营中的重要税务考量。大多数商品和服务适用18%的增值税税率,注册增值税的商家必须按月申报。小型企业或特定行业可能适用特殊制度,投资者需要根据自身业务规模选择合适的税务登记类型。

反洗钱与最终受益人申报是秘鲁合规环境中的重要环节。秘鲁拥有严格的反洗钱法规,要求公司向秘鲁金融情报单位披露最终受益人信息。银行和其他金融机构会对所有客户进行尽职调查,要求提供公司股东和经理的详细文件资料。

外资准入与行业限制

秘鲁总体上对外国投资持欢迎态度,宪法规定外国投资者与国内投资者享有平等待遇。然而,在自然资源、电信和国防等特定领域,可能存在外资限制或需要政府批准的要求。

投资登记与利润汇回是外国投资者的特别关注点。所有外国投资都必须在秘鲁中央储备银行登记,以便利润和资本的汇出。这一登记程序虽然简单,但对保障投资者资金流动的自由度至关重要。

海关与进出口管理对从事国际贸易的公司尤为重要。从事进出口活动的公司必须在国家税务局登记并获得海关许可。秘鲁的海关系统数字化程度较高,为合规公司简化了流程。这些行业的公司还应熟悉秘鲁的自由贸易协定,这些协定可在降低关税方面提供显著好处。

【Lawshi专属服务】

我们为投资秘鲁的客户提供全方位的公司设立与合规管理服务,包括实体形式选择咨询、公司章程设计与公证、各项注册登记办理、税务合规指导以及持续合规监督。凭借对秘鲁商业环境的深入理解和丰富的实务经验,我们帮助客户构建既符合法律要求又适配商业需求的投融资架构。

持续合规与公司治理

公司成立后的合规管理同样不容忽视。财务会计与审计要求所有公司包括有限责任公司和封闭式股份公司保持准确的财务记录。年度财务报表必须向国家税务局提交,收入或资产超过一定阈值的公司可能还需要接受外部审计。

人力资源与劳动合规是公司运营中的重要环节。如果公司计划雇佣员工,必须在劳动部注册并遵守秘鲁劳动法。这包括提供法定福利,如健康保险、养老金缴款和遣散费。建立健全的人力资源管理制度,是公司稳健经营的基础。

公司年度维护包括定期更新市政经营许可证、按时提交税务申报和召开法定会议等义务。建立完善的合规日历和内部监控机制,能够有效预防因疏忽导致的合规风险。

在秘鲁投资创业,有限责任公司和封闭式股份公司都为外国投资者提供了良好的法律框架。有限责任公司以其相对简单的结构和公开透明的要求适合多数中小投资者,而封闭式股份公司则凭借其信息保密性和股权转让的灵活性更适合对隐私有较高要求的投资者。

无论选择哪种实体形式,深入了解秘鲁的法律环境、建立科学的合规管理体系都是企业成功的关键。在秘鲁这个充满机遇的市场,专业的法律支持和周全的合规规划将为企业长期发展奠定坚实基础,使投资者能够专注于业务拓展,充分把握市场机遇。