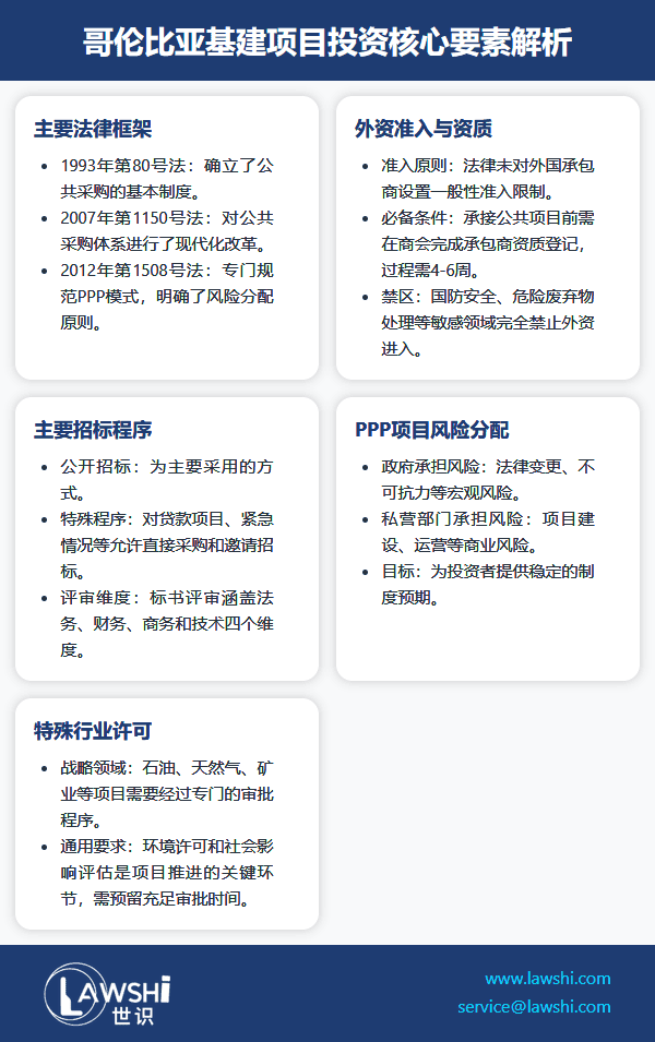
哥伦比亚基础设施领域采用政府与社会资本合作(PPP)为主导的发展模式,通过1993年第80号法、2007年第1150号法和2012年第1508号法构建了完整的法律框架。对于计划进入哥伦比亚基建市场的中国企业而言,深入理解其独特的招标程序和监管要求至关重要。

外资准入与资质登记制度
哥伦比亚法律未对外国承包商设置准入限制,但承接公共项目前需在商会完成承包商资质登记。虽然法律允许自然人承揽工程,但由于资质要求和风险集中等因素,实践中均以企业为主体实施。
【Lawshi专业解读】
国防安全、危险废弃物处理等敏感领域完全禁止外资进入。建议企业在项目筛选阶段进行充分的合规性评估,避免触及法律禁区。资质登记需提前准备公司文件、业绩证明等材料,整个过程通常需要4-6周。
招标程序的多元化安排
哥伦比亚主要采用公开招标方式,但对特殊情形允许直接采购和邀请招标。根据《公共采购法》,贷款项目、紧急情况、国防采购等特定情形可适用简化程序。标书评审涵盖法务、财务、商务和技术四个维度,体现其严格的法律程序要求。
【Lawshi实务提示】
建议企业与本地律师合作,深入分析招标文件中的技术标准和合规要求。哥伦比亚招标评审注重全生命周期成本评估,而非单纯考虑初始投资金额。
项目信息获取渠道
政府项目信息由各主管部门定期发布,各省市基础设施管理部门也会公布区域发展规划。私人项目则由企业自主决定招标方式,相关信息通过主流报刊和专业平台发布。
特殊行业许可要求
石油、天然气、矿业等战略领域需要经过专门的审批程序,其他一般基建项目无需特别许可。环境许可和社会影响评估是项目推进的关键环节,需要预留充足的审批时间。
【Lawshi专属服务】
Lawshi可为客户提供哥伦比亚基建市场准入分析、投标文件合规审查、特许权谈判支持等全流程服务。我们特别注重帮助客户建立符合当地要求的风险管理体系。
PPP项目的风险分配机制
2012年第1508号法确立了合理的风险分配原则,政府承担法律变更、不可抗力等宏观风险,私营部门承担建设运营风险。这种设计为投资者提供了稳定的制度预期。
哥伦比亚基建市场潜力巨大,但成功的关键在于准确把握其法律环境和商业惯例。建议中国企业采取本土化策略,与当地企业建立合作伙伴关系,实现优势互补。
2025年最新更新
最后更新时间:2025年5月19日 | 审核:Lawshi法律团队
根据世界银行2024年《基础设施建设评估》报告,哥伦比亚政府持续完善PPP监管框架以吸引更多私人投资。报告显示,对PPP框架进行重大改革的国家在1990-2022年期间的基础设施投资平均增加了4.88亿美元。哥伦比亚正借鉴国际良好实践,加强项目准备环节的规范化,包括可行性研究、环境评估和合同透明度要求,以提升PPP项目的成功率与投资吸引力。
值得注意的是,2025年第一季度哥伦比亚外人投资金额达31.42亿美元,其中能矿业占比36%,位居各行业首位。这表明能源基础设施领域继续成为投资热点。随着2022-2026年国家发展规划(PND)的推进,哥伦比亚在能源转型、交通和数字基础设施领域的PPP项目机会预计将进一步增加,建议企业密切关注能矿部、交通部等主管部门发布的招标信息。