在全球化经营背景下,严格遵守业务所在国的反腐败法律法规,已成为企业保障可持续发展和规避系统性风险的核心环节。对于进入阿根廷市场的企业而言,无论是在并购、IPO等资本运作前开展尽职调查,还是在日常运营中构建合规体系,深入理解阿根廷反贿赂法律体系都具有重要意义。
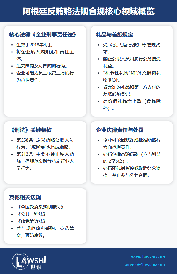
阿根廷于2017年12月颁布《企业刑事责任法》(第27,401号法律),标志着其反腐败立法取得重要突破。该法律于2018年3月生效,首次确立了企业因实施国内及跨国贿赂、以权谋私以及做假账掩盖不法行为而承担的刑事责任,将合规义务从个人层面正式扩展至企业实体。根据该法,即使企业未明确授权,只要其以明示或默示方式批准员工或第三方以企业名义或为企业利益实施贿赂行为,企业即须承担法律责任。

【Lawshi专业解读】
阿根廷《企业刑事责任法》引入了“有效合规计划”作为企业免责或减责的考量因素。这意味着,企业若能证明已建立并实施具备预防、监测和应对功能的内部合规机制,可在司法程序中获得有利地位。该机制应包含风险评估、行为准则、内部审计、举报渠道和持续培训等要素。
在公职人员行为规范方面,《阿根廷公共道德法》明确禁止公职人员因履行职务接受礼品、利益或其他好处,仅允许符合外交惯例或礼仪性质的赠礼。《公职人员道德守则》和《向公职人员提供礼物》等配套法规进一步细化了礼品登记、差旅报销等程序要求。值得注意的是,阿根廷各省也存在针对地方公职人员的类似规定,企业需注意中央与地方法规的衔接。
【Lawshi实务提示】
企业向阿根廷公职人员提供符合“礼节性”标准的礼品或差旅支持时,必须确保全程透明登记,且价值不应超出合理范围。建议制定明确的内部礼品政策,并对所有与政府往来活动进行留痕管理,避免因程序瑕疵被认定为变相贿赂。
阿根廷反腐败法律体系还包括《全国政府采购制度法》《公共工程法》及《政党筹资法》等,共同构建了覆盖政府采购、公共工程和政治献金等高风险领域的监管网络。然而,尽管立法体系较为完整,阿根廷在政策稳定性、执法一致性等方面仍存在挑战,如司法效率不足、腐败案件积压等问题,企业需对执法环境有清醒认知。
【Lawshi专属服务】
Lawshi可为客户提供阿根廷反腐败合规体系搭建服务,包括制定内部反贿赂政策、开展员工本土化培训、进行第三方合作伙伴尽职调查,以及在政府调查中提供法律代理和危机应对支持。
《阿根廷刑法》第258条将贿赂定义为为影响公职人员行为而直接或间接提供利益,其中亦包含“疏通费”。此外,尽管普通商业贿赂未全面入刑,但金融机构等特定行业员工索取或收受利益的行为仍被明确禁止。企业若涉及相关行为,将面临高额罚金(可达不当得利2至5倍)、暂停经营甚至吊销许可的严厉处罚。
综上所述,阿根廷已形成以《企业刑事责任法》为核心、多法协同的反贿赂法律体系。出海企业应在理解立法框架的基础上,结合本地执法实践,构建层次清晰、可落地执行的合规管理制度,从而在拓展市场的同时有效管控法律风险。
2025年最新更新
最后更新时间:2025年3月21日 | 审核:Lawshi法律团队
值得注意的是,阿根廷在反腐败司法实践方面取得了显著进展。2025年6月,阿根廷最高法院一致维持了对前总统克里斯蒂娜·基什内尔的腐败判决,确认其6年监禁刑罚并禁止担任公职,这一判决标志着阿根廷在打击高层腐败方面迈出重要一步。同时,2025年2月,现任总统米莱因加密货币推广风波遭到集体诉讼,反腐败办公室已介入调查,这表明阿根廷正以更加严格的标准审视公职人员行为。此外,阿根廷与美国等国际执法机构的合作日益紧密,2024年多家企业因跨境贿赂被处以高额罚款,建议在阿中资企业加强内部合规审查,特别是第三方中介和公共合同相关流程。
同时,阿根廷在反腐败国际合作和数字资产监管方面呈现新趋势。随着美国与非美国监管机构对拉丁美洲业务审查的加强,阿根廷反腐败办公室与美国司法部等部门建立了联合调查机制,共享情报并开展协同行动。2025年1月,阿根廷颁布了《数字资产反洗钱条例》,将加密货币交易纳入反腐败监管范畴,要求企业报告可疑交易并保存相关记录。此外,根据2024年修订的《公共道德法》实施细则,公职人员接受数字货币或其他新型资产馈赠无论金额大小均需申报,否则视为受贿。建议企业建立涵盖传统和数字交易的全面合规体系,并定期进行风险评估。