秘鲁劳动法律体系以保护劳动者权益为核心,同时注重促进就业正规化。随着2023年新修订的《劳动促进法》生效,外资企业在秘鲁用工面临新的合规要求。本文将系统分析秘鲁劳动法关键规定,为企业提供全面的用工管理指引。

劳动合同体系的规范化要求
秘鲁劳动合同主要分为无固定期限和固定期限两类。根据2024年最新司法解释,固定期限合同必须采用书面形式,且最长期限不得超过五年。对于外籍员工,需适用特别规定,且合同必须经劳动主管部门备案。
【Lawshi专业解读】
2023年秘鲁最高法院在"建筑业劳动合同案"中确立新标准,要求固定期限合同必须明确约定具体工作内容,禁止使用开放式条款。同时,对于高级管理人员,允许约定弹性工作时间和特殊薪酬结构。
解雇保护制度的严格适用
秘鲁法律对解雇程序设有严格限制。试用期长度根据员工类别区分:非熟练工不超过3个月,熟练工6个月,管理人员可达12个月。试用期后解雇必须基于正当理由,否则可能面临高额赔偿。2024年劳动仲裁数据显示,无理解雇的平均赔偿金额已达月工资的12倍。
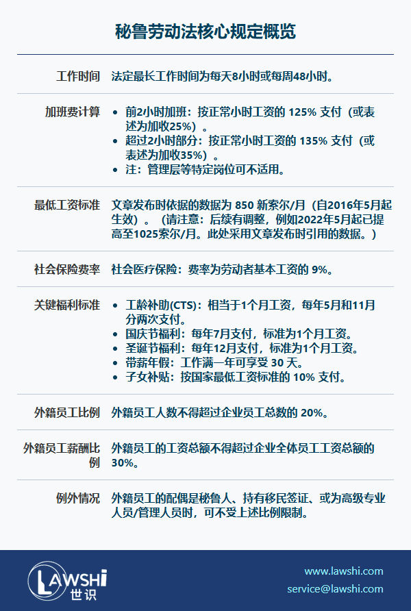
工作时间与加班补偿机制
法定工作时间为每周48小时,超出部分需支付加班费。2023年新规细化了加班费计算标准:前2小时按基本工资的25%支付,超过2小时部分按35%计算。值得注意的是,管理岗位员工可适用特殊工时制度,但需在劳动合同中明确约定。
薪酬福利的法定标准
自2023年1月起,秘鲁最低工资标准已调整为1025索尔。除基本工资外,企业还需承担多项法定福利:工龄补助(CTS)按年工资的1/12计算,分5月和11月两次支付;国庆节和圣诞节福利各相当于一个月工资;带薪年假为30天。
【Lawshi实务提示】
建议企业建立"福利支出预算机制",将法定福利支出纳入年度人力成本规划。特别是工龄补助(CTS)需专款专用,最新判例要求必须存入指定银行账户。
外籍员工配额管理的灵活性
外资企业外籍员工比例原则上不超过20%,工资总额占比不超30%。但2024年新规扩大了例外情形:持有专业人才签证、与秘鲁公民结婚或担任高级管理职务的外籍员工可豁免配额限制。申请工作许可时需提供学历认证和工作经历证明。
社会保险的全面覆盖
雇主必须为员工缴纳相当于月工资9%的医疗保险,同时还需承担养老金和职业风险保险。 2023年社会保障局(Essalud)推出了电子化申报系统,要求企业按月提交参保人员信息。
【Lawshi专属服务】
针对外企用工复杂性,我们提供"劳动合规全流程"服务,包括:劳动合同模板定制、薪酬结构优化、外籍工作许可申请等。特别开发了"用工风险预警系统",实时跟踪劳动法修订动态。
集体劳动关系的特殊规范
员工超过100人的企业需建立集体谈判制度。2023年修订的《集体谈判法》要求企业提前60天通知工会谈判意向,且谈判过程必须记录备案。罢工权利的行使需遵循法定程序,禁止突然性罢工。
跨境用工的新挑战
对于在秘鲁短期工作的外籍员工,2024年新规要求必须购买当地商业医疗保险。同时,境外支付的薪酬部分可能需要申报个人所得税,建议提前进行税务筹划。
【Lawshi动态观察】
秘鲁正在讨论将周工作时间缩短至40小时的立法提案,同时拟增设育儿假和远程工作专项规定。建议企业关注立法进展,提前调整用工策略。
2025年最新更新
最后更新时间:2025年3月12日 | 审核:Lawshi法律团队
值得注意的是,秘鲁在劳动标准和社会福利方面进行了重要更新。根据2024年修订的《劳动法》,最低工资标准已自2022年5月起提高至1,025索尔/月,且夜班工人的最低工资比日班工人高35%。同时,秘鲁正式实施了《远程工作法》,要求远程工作安排必须签订书面协议,并明确规定雇主需承担互联网费用、电费及设备成本(除非另有约定),并负责员工远程工作期间的安全与健康。此外,带薪年休假规定保持不变,员工每年仍享有30天带薪假,但新法强调至少应休15天,剩余天数可折现。
同时,秘鲁在外国人工作规定方面保持了稳定性但强化了合规要求。《外国员工雇用法》依然维持外籍员工人数不超过20%和工资总额不超过30%的比例限制,高级专业人员、管理人员及秘鲁人配偶等例外情况也未作调整。然而,2025年秘鲁移民局加强了对工作签证和工作居留申请的审查,要求提供更详细的证明材料且审批时间延长。建议雇主在为外籍员工申请工作许可时,提前预留更长时间并确保文件齐全,以避免延误。