世识
首页

>

新闻资讯

厄瓜多尔投资实务指南:公司注册、税务优化与合规管理

发布日期:2025年06月25日

分类:投资,公司注册

涉及地区:厄瓜多尔

厄瓜多尔凭借其独特的美元化经济和优惠投资政策,正成为中资企业开拓拉美市场的重要门户。本文将深入解析在当地设立和运营企业的法律框架,为投资者提供切实可行的操作指引。

美元化经济的稳定性与投资机遇

自2000年实行美元化政策以来,厄瓜多尔维持了较低通胀水平和货币稳定性。政府通过经济特区(SEZ)提供包括所得税减免在内的优惠政策,特别鼓励在食品加工、可再生能源等优先领域投资。需要注意的是,这些优惠主要适用于基多和瓜亚基尔城区以外的项目,且设有严格的产业导向要求。

公司实体形式的比较与选择

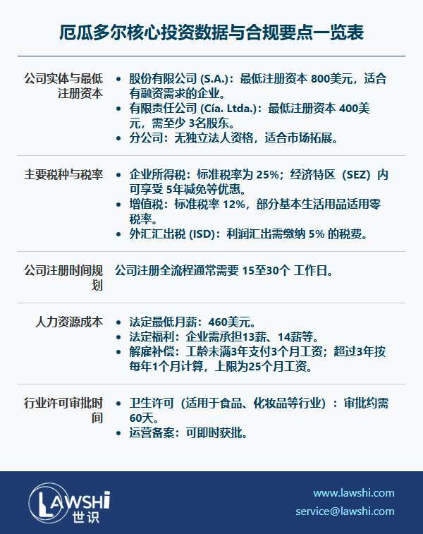
投资者可根据业务需求选择不同实体形式:股份有限公司(S.A.)适合有融资需求的企业,最低注册资本800美元;有限责任公司(Cía. Ltda.)要求至少3名股东,注册资本400美元;分公司模式则适合已有国际业务的企业拓展市场。

【Lawshi专业解读】

经济特区内的注册企业可享受5年所得税减免,但需满足实际运营和就业创造等条件。建议在选址前综合评估税收优惠与物流成本,选择最优注册地。

分步式注册流程与时间规划

公司注册通常需要15-30个工作日。首要环节是名称核准,建议准备3个备选名称。章程公证需明确业务范围和股权结构,税务登记(RUC)是开展经营的前提条件。注册资本需实缴到位,并存入当地银行账户。

税务架构设计与合规要点

现行企业所得税率为25%,经济特区内企业可享受税率优惠。增值税标准税率12%,部分基本生活用品适用零税率。利润汇出需缴纳5%的外汇汇出税(ISD),这一成本应在资金规划中充分考虑。

【Lawshi实务提示】

建议企业建立完善的进项税抵扣机制,特别是对于进项税较高的制造业企业。每月增值税申报需准确区分应税和免税项目,避免税务稽查风险。

人力资源管理的成本控制

厄瓜多尔劳动法规定最低月薪为460美元,企业还需承担13薪、14薪等法定福利。解雇补偿按工龄计算,未满3年支付3个月工资,超过3年按每年1个月计算,上限25个月。这些规定使用工成本显著增加,需提前做好预算。

行业准入许可的特别要求

食品、化妆品等行业需获得厄瓜多尔联邦卫生风险保护委员会(COFEPRIS)的许可。卫生许可审批需60天,而运营备案可即时获批。产品宣传广告需单独备案,这一要求常被忽视而引发合规问题。

【Lawshi专属服务】

Lawshi为客户提供厄瓜多尔投资全流程服务,包括公司注册、行业许可申请、税务筹划和劳动合规管理。我们特别注重帮助客户在经济特区框架下优化投资结构。

风险防范与可持续发展

政策连续性风险是首要关注点,建议通过经济特区注册锁定长期优惠。外汇管理要求利润汇出前必须完税,需建立规范的税务清算流程。劳动纠纷防范重在程序合规,特别是解雇环节需严格遵循法定程序。

厄瓜多尔投资环境既充满机遇也伴随挑战,成功的投资需要专业的法律支持和本地化运营策略。建议中资企业充分借助专业机构力量,实现稳健经营和持续发展。